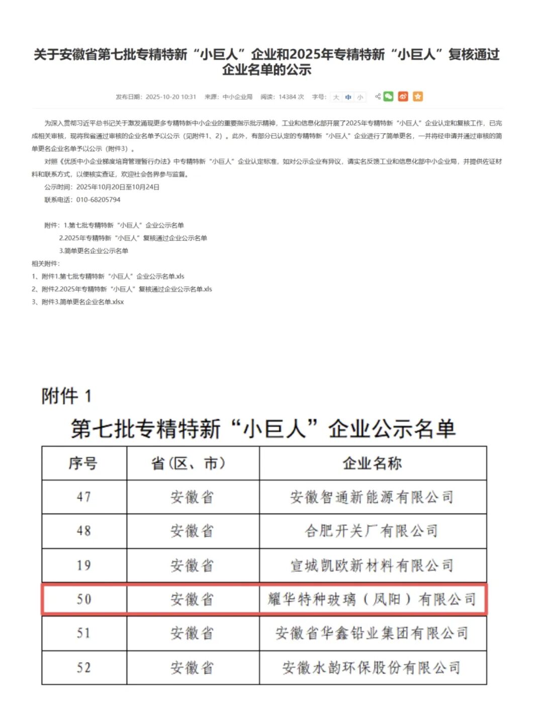
025年10月20日,工信部正式发布第七批***专精特新“小巨人”企业名单,耀华凤阳凭借在专业技术、创新能力、市场地位及质量管理等方面的**表现成功入选,再度获得***认可。
***专精特新“小巨人”企业,是“专精特新”体系中的*高层级代表,专注于细分市场、创新能力强、市场占有率高、掌握关键核心技术、质量效益优,被誉为中小企业群体中的“排头兵”。
创新是耀华凤阳发展的核心驱动力。耀华凤阳公司长期专注于高硼硅特种玻璃的研发、生产与销售,坚持走“专业化、精细化、特色化、新颖化”发展路径。公司以技术创新为引擎,将创新理念贯穿于研发、生产与质量管理全流程,展现出典型的“专精特新”企业特质。
公司建有的国内首条高硼硅4.0防火玻璃**生产线,其主导产品——高硼硅4.0防火玻璃,具备低膨胀率、耐高温、高强度、高硬度、高透光率和优异化学稳定性等综合性能,堪称建筑安全领域的“全能卫士”。公司依托耀华集团平台资源,围绕“增品种、提品质、创品牌”方向,持续开展高硼硅防火玻璃原片生产技术的应用升级,形成全套自主生产工艺,产品性能达国际**水平。
该产品已实现稳定量产,并通过国家严格检测认证,可广泛应用于防火隔断、安全出口、紧急通道等关键场景,已成为雄安高铁站、深圳机场、土耳其轨道交通等多项国内外重点项目的指定材料。

在细分领域,耀华凤阳是国内**实现硼硅4.0单片防火玻璃规模化生产并成功推向市场的企业,市场占有率超过90%,持续**行业价值提升。
公司曾凭借“高硼硅特种玻璃研制与示范应用”项目荣获安徽省科技进步三等奖,承担并完成省级科技重大专项,参与《防火窗》国家标准修订,并入选中国建材行业“三品”典型案例,展现出扎实的研发实力与行业**作用。
从守护建筑安全的防火屏障到适配多元场景的功能革新,这是属于耀华的创新力。公司在产品研发和工艺技术方面持续发力,秉持“做精特种玻璃”的发展定位,除高硼硅4.0防火玻璃外,耀华硼硅3.3玻璃同样表现出色,兼具优异性能与广阔的市场应用前景。
近年来,硼硅3.3玻璃的应用领域不断拓展,从耐热家电玻璃延伸至光学领域、望远镜、压力容器视窗和液位计玻璃等领域,实现了硼硅玻璃市场的多元化布局。
同时,耀华凤阳公司围绕技术创新与产品创新,积极承担航空玻璃原片关键技术产业化项目,与中研院等科研机构携手攻关“卡脖子”关键核心技术,致力于将更优质的产品推向高端市场,为耀华的高质量发展注入强劲动力。

“这份荣誉既是里程碑,更是新起点。”耀华凤阳党支部书记、董事长、总经理谭兴刚表示,“站在新的发展阶段,我们深知肩上的使命更加重大。”
未来,耀华凤阳公司将坚定不移地走“专精特新”的发展道路,继续深耕主业,聚焦核心技术攻关,不断延伸产业链条,提升在细分市场的主导地位,在企业高质量发展的道路上行稳致远。